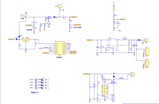
一直以来,,,,手电筒因其便携性和在各种环境下的实用性而深受消费者喜爱,,,,然而,,,传统手电筒存在电池续航短、、、、亮度不足、、操作不便等问题,,,影响了用户的体验。。。。为了应对这些挑战,,我们公司专注于开发高性能的手电筒电源管理解决方案,,旨在优化智能手电筒的充电效率、、延长电池寿命,,,,并提供更加智能化的操作体验。。。。
采用先进的快速充电协议,,,,确保手电筒能够在短时间内充满电,,,,同时保持充电过程的安全性。。。。我们的充电器具备过充保护、、温度监控等功能,,有效防止电池因过度充电而受损。。。
通过内置单片机实现智能电源管理,,,,可以根据使用情况自动调整输出功率,,,从而提高电池的利用效率。。。。此外,,系统还能监测电池健康状态,,为用户提供实时的电量信息和维护建议。。。。
设计中特别考虑到了电池的长寿命需求,,使用高质量的锂电池组并选用高性能、、、、低功耗的单片机,,如TX-D系列,,配备完善的保护电路,,,包括但不限于过流保护、、、短路保护和低温保护,,,,以确保电池在各种条件下都能安全工作,,,极大限度地延长电池的循环寿命。。。
为了让用户享受更便捷的操作体验,,,我们还对手电筒进行了人性化的设计,,如小型LCD屏幕或LED指示灯显示剩余电量和充电进度;物理按键或触摸控制便
于盲操;以及可选的蓝牙连接功能,,,,允许用户通过智能手机APP进行个性化设置。。。。
从充电器IC选择到PCBA的整体设计,,我们提供一站式的定制化服务,,,,满足不同客户的需求。。无论是OEM还是ODM项目,,我们都能够根据具体要求提供最优的技术支持和服务保障。。。。
综上所述,,我司致力于通过技术创新来解决手电筒用户的痛点,,,,为市场带来更高品质的产品。。。。如果您正在寻找可靠的合作伙伴来共同推进手电筒产品的升级换代,,,,请随时联系我们。。
→→→ 20241212014805765