TX4201是一款同步整流、、开关升压型DC-DC转换芯片
这款芯片的工作电压是在 0.9V 至 4.4V 范围内能够正常工作。。
芯片采用 1.4MHz 的恒定的开关频率工作,,因而可以采用轻巧型、、低成本的电容器以及更低的电感器。。
输出电压可在 2.5V 至 5V 的范围内进行调节。。。。

输入电压:0.9V-4.4V
输出电压:5V
输出电流:400mA
转换效率:94%
工作频率:1.4MHz
产品封装:SOT23-6

数码相机、、、MP3、、、、掌上电脑
手机、、、无线电话
便携式电子产品


 

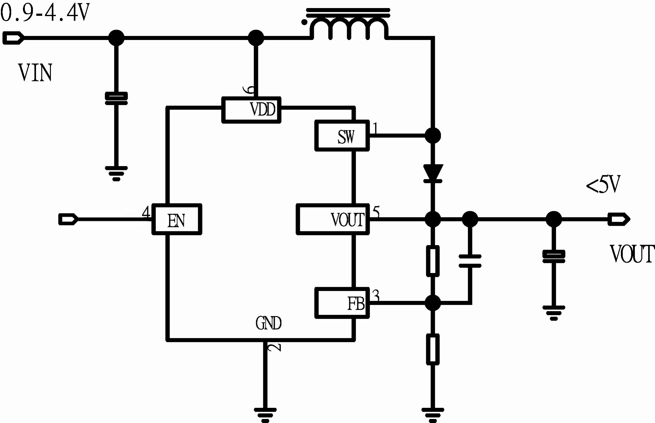
TX4201的应用原理图如下:






DEMO板 PCB图:





输出电压的计算公式:

VOUT=1.21*[1+(R1/R2)]


  

站点地图