替换MP2451高压DCDC芯片TX4137助力智能电表设计60V/0.5A降压IC
TX4137 是一款内置功率 MOSFET的单片降压型开关模式转换器。。。
TX4137在 5.5-60V 宽输入电源范围内实现 0.6A峰值输出电流,,,,并且具有出色的线电压和负载调整率。。。
TX4137 采用 PWM 电流模工作模式,,,环路易于稳定并提供快速的瞬态响应。。
TX4137 集成了包括逐周期电流限制和热关断等保护功能。。。
TX4137 采用 SOT23-6 封装,,,,且外围元器件少。。
产品特点:
0.6A 的峰值输出电流
效率高达90%
0.9Ω 的内部功率MOSFET
固定1MHz频率
可采用大输出电容启动
热关断
低 ESR 陶瓷电容输出稳定
逐周期过流保护
宽输入电压范围:5.5-60V
采用 SOT23-6 封装
输入电压:5.5-60V
输出电流:0.6A
开关频率:1MHz
内置MOS:内置
封装形式:SOT23-6
电表
电池充电器
分布式电源系统
线性稳压器的预调节器
管脚定义 功能说明
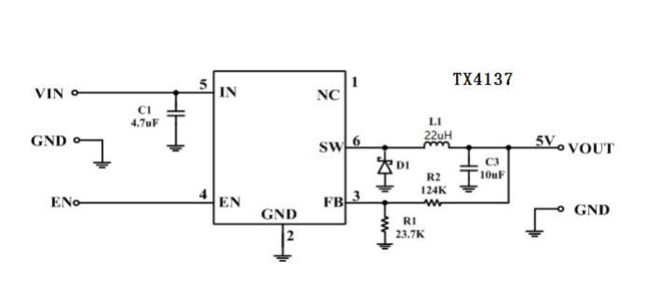
典型应用