TX41390 通过设置FB引脚的分压电阻可设置输出恒压值。。。。
TX41390 采用固定频率的PWM控制方式,,典型开关频率为 150KHz。。轻载时会进入 跳周期模式以获得高转换效率。。
TX41390 内部集成软启动以及过温保护 电路,,,输出短路保护,,,,限流保护等功能,,提高
系统可靠性。。。
TX41390 采用ESOP8 封装,,,散热片内置接CS脚。。。
宽输入电压范围:8V~100V
输入限流可通过外部电阻调节 输出电压可调
带 EN 使能控制
支持输出 12V/2A、、、5V/2A
工作频率:150KHz
低待机功耗
内置过温保护、、输出短路保护 内置软启动
追踪器
恒压源
电动汽车、、电动自行车、、、电瓶车
扭扭车、、、、卡车
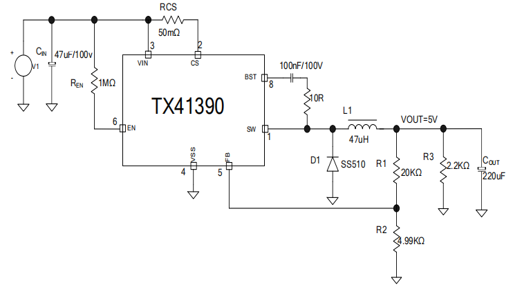
应用电路图:
参考PCBA:
计算公式: