尊龙时凯微控制器MCU典型应用消毒牙刷盒

    来源:尊龙时凯 时间:2022-05-17

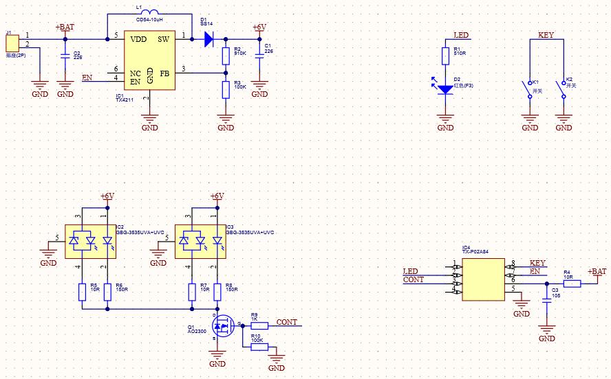
           消毒光源采用UVC+UVA短波LED紫外光,,分别为光波长200~275nm和320~420nm的紫外线。。。UVC深紫外杀菌是目前常用的消杀技术。。。。深紫外可以释放较高能量,,,,对细菌病毒的作用十分明显,,通过破坏其内部的DNA结构,,照射后可对细菌病毒直接杀灭。。UVA用于产生视觉效果,,,,增加消费者的体验感。。。。


    消毒牙刷盒电路图V1.0

    消毒牙刷盒电路图V1.0


    消毒牙刷盒原理图

    消毒牙刷盒原理图


    技术参数:

           供电电压:3V(2节5号电池);静态功耗:<5uA;消毒时间:5分钟;消毒工作电流:<160mA;环境温度:-20℃~+65℃;环境湿度:30%RH~80%RH。。。


    消毒牙刷盒效果图

    消毒牙刷盒效果图



    站点地图